|
The ISP Column
A column on things Internet
|
|
|
|
|
Let’s Encrypt with DANE
December 2016
There is a frequently quoted adage in communications that goes along the lines of “Good, Fast, Cheap: pick any two!” It may well be applied to many other forms of service design and delivery, but the basic idea is that high quality, high speed services are costly to obtain, and if you want a cheaper service that you need to compromise either on the speed of the service or its quality. However, if you looked at the realm of security, and X.509 certificate-based secure systems, we appear to be in the worst of all worlds: It can be expensive, inherently comprisable and slow to set up and access. So somehow we’ve managed to achieve: “Security: Poor, Slow and Expensive!”
However, this environment is changing, and it may no longer be the case. In this column I’d like to walk through the process of setting up good, inexpensive and accessible security using several public tools.
What I’ll do here is a step by step log of my efforts to set up a secure web service using Let’s Encrypt Domain Name public key X.509 certificates and DNSA TLSA records. I’m using a platform of a FreeBSD system running an Apache web server in this example. While the precise commands and configuration may be different for other OS platforms and other web servers, the underlying steps are much the same, and these steps can be readily ported.
Let’s start with the domain name that is already delegated. The first step is to add DNSSEC to the web server’s domain name.
We’ll use the tools provided with the BIND distribution.
The first step to signing a DNS zone is to generate two keys: one key, the Key-signing Key (KSK) is the Secure Entry Point for the zone. This key is used to sign over the “working key”, which is the Zone Signing Key (ZSK). The ZSK is the key that is used to generate the signed zone for DNSSEC.
Firstly, the keys need to be generated. I’ll generate 2,048-bit RSA keys for both the KSK and the ZSK:
$ dnssec-keygen -r/dev/random -f KSK -a RSASHA1 -b 2048 -n ZONE www.dotnxdomain.net
Generating key pair....+++ ..........................................+++
Kwww.dotnxdomain.net.+005+35836
$ dnssec-keygen -r/dev/random -a RSASHA1 -b 2048 -n ZONE www.dotnxdomain.net
Generating key pair........+++ ..................................+++
Kwww.dotnxdomain.net.+005+57561
We now have two key pairs in the working directory:
$ ls -al K*
-rw-r--r-- 1 gih gih 621 Dec 22 23:13 Kwww.dotnxdomain.net.+005+35836.key
-rw------- 1 gih gih 1774 Dec 22 23:13 Kwww.dotnxdomain.net.+005+35836.private
-rw-r--r-- 1 gih gih 622 Dec 22 23:14 Kwww.dotnxdomain.net.+005+57561.key
-rw------- 1 gih gih 1774 Dec 22 23:14 Kwww.dotnxdomain.net.+005+57561.private
We now need to add these keys into the dotnxdomain.net DNS zone file. BIND has a convenient way of doing this via $include macros.
$ cp Kwww.dotnxdomain.net.+005+35836.key keys/Kksk.dotnxdomain.net.key
$ cp Kwww.dotnxdomain.net.+005+35836.private keys/Kksk.dotnxdomain.net.private
$ cp Kwww.dotnxdomain.net.+005+57561.key keys/Kzsk.dotnxdomain.net.key
$ cp Kwww.dotnxdomain.net.+005+57561.private keys/Kzsk.dotnxdomain.neet.private
$ head -14 dotnxdomain.net
$TTL 15m
@ IN SOA ns1.dotnxdomain.net. research.apnic.net. (
2016122202 ; serial
900 ; refresh (15 min)
900 ; retry (15 minutes)
1 ; expire (1 second)
1 ; minimum (1 second)
)
NS ns1.dotnxdomain.net.
NS ns2.dotnxdomain.net.
$include keys/Kksk.dotnxdomain.net.key
$include keys/Kzsk.dotnxdomain.net.key
This zone now needs to be signed. Again, BIND has a convenient tool to do this via dnssec-signzone:<.p>
$ /usr/local/sbin/dnssec-signzone -K ../keys -e 20200724235900 -r /dev/random -d . -o dotnxdomain.net -k Kksk.dotnxdomain.net.key dotnxdomain.net Kzsk.dotnxdomain.net.key
Verifying the zone using the following algorithms: RSASHA1.
Zone fully signed:
Algorithm: RSASHA1: KSKs: 1 active, 0 stand-by, 0 revoked
ZSKs: 1 active, 0 stand-by, 0 revoked
dotnxdomain.net.signed
At this point we have a signed zone that can be added to the local name server configuration.
We also have the DS records that can be passed to the parent zone for publication along with the NS delegation records in the parent zone:
$ cat dsset-dotnxdomain.net.
dotnxdomain.net. IN DS 8614 5 1 7D6703DDA3BA3321152460F6904034C3E8EAFDE4
dotnxdomain.net. IN DS 8614 5 2 EE02E918ED6DABC74F77D51CC346CFA6F8D95D2E4FA98CE93749A546 49CC60AA
Assuming that the name server of the parent zone have updated by including these DS records, then all that’s required to complete the process of DNSSEC zone signing is to refresh the authoritative name server:
$ kill -HUP ‘/etc/named.pid’
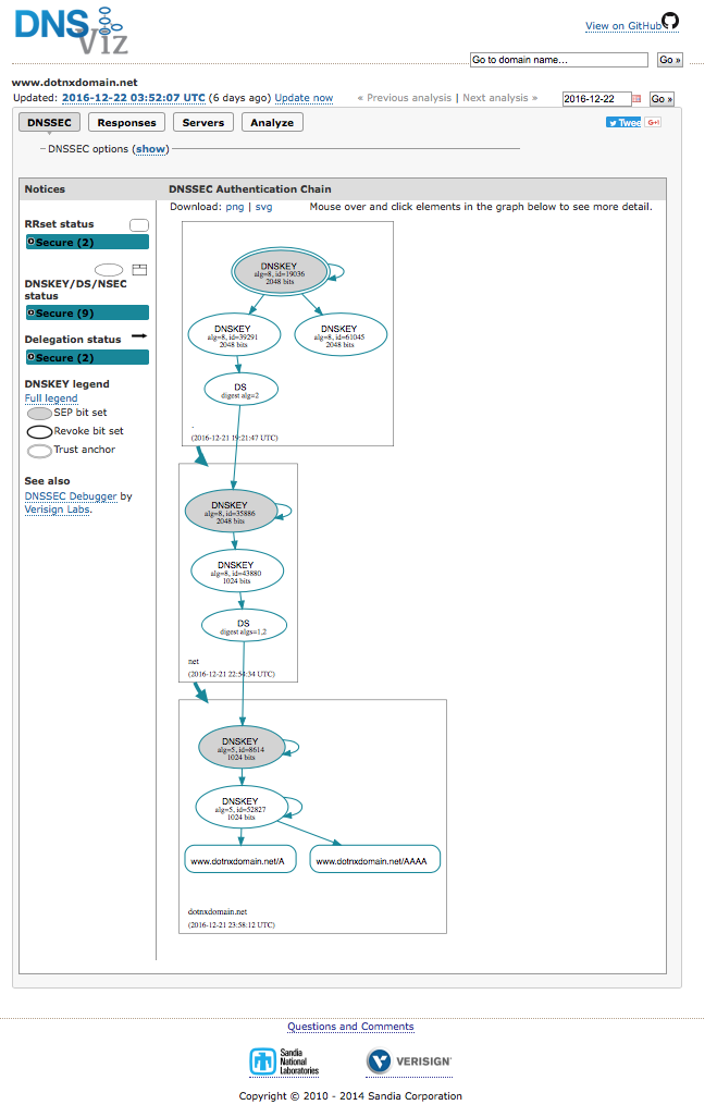
It's probably a good idea to check the outcome. One of the best tools to do this is Casey Deccio’s DNSviz tool
Figure 1 shows the output from DNSviz, showing the chain of inter-locked digital signatures that starts with the KSK of the root zone which signs over the ZSK of the root zone. This ZSK is used to sign the DS record of the delegated .net zone that was generated by the .net KSK. Again this KSK signs over the .net ZSK, which signs over the KSK of the .dotnxdomain.net delegation entry. This is the key we’ve generated above, and we now are walking through the signature structure we’ve just set up. The .dotnxdomain.net KSK signs over the ZSK, and this is used to sign the entry for www.dotnxdomain.net.

Figure 1 – dnsviz.net screenshot
We now have a DNSSEC-signed zonefile to work with.
A convenient starting point to issue Let’s Encrypt certificates is where the domain name is being served via a Web Server. In this case I’m using Apache, so the virtual host clause in the Apache configuration is:
<VirtualHost *:80>
DocumentRoot /usr/local/www/dotnxdomain/data
ServerName www.dotnxdomain.net
<Directory "/usr/local/www/dotnxdomain/data">
Require all granted
</Directory>
</VirtualHost>
At this point we are ready to generate the Let’s Encrypt domain name certificate. On FreeBSD I’ll use the EFF’s certbot. This is a Python implementation of the ACME protocol used to fetch certificates.
Once certbot has been installed its now possible to request Let’s Encrypt domain name certificates:
# certbot certonly --webroot -w /usr/local/www/dotnxdomain/data -d www.dotnxdomain.net
The certificate, the private key, and the validation certificate chain are all stored in the /usr/local/etc/letsencrypt directory:
# ls /usr/local/etc/letsencrypt/live/www.dotnxdomain.net/
cert.pem
chain.pem
fullchain.pem
privkey.pem
We can now configure TLS in the Apache server, using this certificates to open a TLS sessions whenever this domain name is used for a secure session. The Apache virtual host config segment needs to be configured, and here I used the following configuration settings:
<VirtualHost *:443>
SSLEngine on
SSLCipherSuite ECDHE-RSA-AES256-GCM-SHA384:ECDHE-RSA-AES128-GCM-SHA256:DHE-RSA-AES256-GCM-SHA384:DHE-RSA-AES128-GCM-SHA256:ECDHE-RSA-AES256-SHA384:ECDHE-RSA-AES128-SHA256:ECDHE-RSA-AES256-SHA:ECDHE-RSA-AES128-SHA:DHE-RSA-AES256-SHA256:DHE-RSA-AES128-SHA256:DHE-RSA-AES256-SHA:DHE-RSA-AES128-SHA:ECDHE-RSA-DES-CBC3-SHA:EDH-RSA-DES-CBC3-SHA:AES256-GCM-SHA384:AES128-GCM-SHA256:AES256-SHA256:AES128-SHA256:AES256-SHA:AES128-SHA:DES-CBC3-SHA:HIGH:!aNULL:!eNULL:!EXPORT:!DES:!MD5:!PSK:!RC4
SSLCertificateFile "/usr/local/etc/letsencrypt/live/www.dotnxdomain.net/cert.pem"
SSLCertificateKeyFile "/usr/local/etc/letsencrypt/live/www.dotnxdomain.net/privkey.pem"
SSLCertificateChainFile "/usr/local/etc/letsencrypt/live/www.dotnxdomain.net/fullchain.pem"
CustomLog "/var/log/httpd-ssl_request.log" "%t %h %{SSL_PROTOCOL}x %{SSL_CIPHER}x \"%r\" %b"
DocumentRoot /usr/local/www/dotnxdomain/data
ServerName www.dotnxdomain.net:443
<Directory "/usr/local/www/dotnxdomain/data">
Require all granted
</Directory>
At this point the URL https://www.dotnxdomain.net/ will respond with the web page over a TLS connection.
Now for the final step - the DANE TLSA record.
Why do this?
The underlying problem with domain name certificates is that the client (the Relying Party in security parlance) has no knowledge as to exactly which CA issued the certificate that is presented to the client on connection. The vulnerability lies in the observation that if an attacker can corrupt any single CA from the set of CAs that the client trusts (and most clients trust a lot of CAs!), and coerce this corrupted CA to issue a fake certificate for a particular name (*.google.com appears to be a favourite choice) , then it’s possible to mount a man-in-the middle attack on users who communicate with this particular named service. This is not just a hypothetical supposition and as an example a relatively recent incident is described on some detail in a positing on the Google Security Blog. There was also the Diginotar hack back in 2011 that achieve some prominence at the time, perhaps because the man-in the-middle in this particular attack may have been a state actor attempting to electronically eavesdrop on its citizens.
The man-in-the-middle attacker intercepts the user’s connection handshake with a named entity and substitutes its own certificate for that name to the user. Unless the user’s application has some additional knowledge about what particular certificate it should receive at this point, which is in most cases unlikely, it will accept any CA’s certificate that it can validate using its local CA trust set. The attacker then opens its own connection with the user’s intended endpoint and acts as a relay between the user and the endpoint. The attacker then relays the transactions in both directions, using one session key with the user and a second session key with the actual service. This way the entire conversation is exposed to the middle-man attacker, but neither the user nor the service platform are aware of the attacker’s manipulation of the supposedly secure session.
The advantage of DANE and secure TLSA records in a secured DNS record is that it’s not possible to pass the user a fake certificate for a given domain name.
Why not?
Because when the user is passed a domain name certificate as part of the initial TLS handshake the client can check the certificate’s details against a TLSA record published in the DNS for the service name. Because the DNS entry is signed using DNSSEC, the user has a high level of assurance that the DNS information is both genuine and current, and therefore can make an informed judgement as to whether to accept the offered certificate.
Let’s generate a DANE TLSA record for the Let’s encrypt certificate we obtained in the previous step.
I found Shumon Huque’s online DANE tools useful at this point.

Figure 2 – Generating a TLSA record using the gen_tlsa web service
I chose to generate a TLSA record using a SHA-512 hash of the entire Let’s Encrypt Certificate. The response from this web page is the TLSA record to add to the zone file.

Figure 3 – Generating a TLSA record, gen_tlsa response
This TLSA record is added to the domain zone file with an updated SOA record, the entire zone is re-signed for DNSSEC with the ZSK and the name server signaled to reload the zone file.
$ add_tlsa www.dotnxdomain.net www.dotnxdomain.net.tlsa >>dotnxdomain.net
$ increment_soa dotnxdomain.net
$ signzone dotnxdomain.net
$ kill -HUP ‘/etc/named.pid’
There are several diagnostic tools that allow you to check if this has all worked. Shumon Huque’s online DANE tools includes one such checker (Figure 4).

Figure 4 – Checking a TLSA record
This record is then added to the zone file, and the zone is re-signed with the ZSK
I’ve added the DANE validation tool published by CZ.NIC to my browser.

Figure 5 – The CZ.NIC DANE plug-in in a browser
Let’s Encrypt certificates have a 90 day validity, so you need to renew these certificates on a regular basis. The certbot tool has a convenient option to perform this, which can be loaded into crontab:
$ certbot -renew
Of course, you also need to regenerate the TLSA record each time the Let’s Excrypt certificate is re-issued. Shumon Huque has written up how to do this by using the command line interface to openssl. The basic approach is simple: convert the certificate to the binary DER encoding and take the 512-bit SHA hash of the certificate. Here’s what that looks like using calls to openssl
# openssl x509 -in /usr/local/etc/letsencrypt/live/www.dotnxdomain.net/cert.pem -outform DER | openssl sha512
We can generate the DNS TLSA record with a small amount of additional scripting.
This new TLSA record needs to be placed into the zone file. The remaining tasks are to update the SOA index number, resign the zonefile, and signal the BIND daemon to re-read the zonefile to serve the new TLSA record.
# openssl x509 -in /usr/local/etc/letsencrypt/live/www.dotnxdomain.net/cert.pem -outform DER | openssl sha512 | cut -d ' ' -f 2 | awk '{print "_443._tcp.www.dotnxdomain.net. IN TLSA 3 0 2 " $1}' >www.dotnxdomain.net.tlsa
$ add_tlsa www.dotnxdomain.net www.dotnxdomain.net.tlsa >>dotnxdomain.net
$ increment_soa dotnxdomain.net
$ signzone dotnxdomain.net
$ kill -HUP ‘/etc/named.pid’
For many years we’ve seen Domain Name certificates priced as a luxury add-on, costing many times more than the original name registration fees. Let’s Encrypt has broken that model and now basic security is now freely available to anyone.
But the CA model itself is not all that robust, and there are still some critical vulnerabilities that can be exploited by a well-resourced attacker. Adding DANE TSLA records to the DNS signed zone, and equipping user applications, such as browsers, with an additional DNS lookup to fetch and validate the TLSA record is a small step, but a significant improvement to the overall security picture.
If you run your own DNS and operate your own web assets then setting this up is a relatively quick process. My investment was a couple of hours on Google to pick up the Let's Encrypt and DANE tools and put all this together, and I’m sure that if you are in a similar situation it should be just as quick!
And if everyone did this, then it would make various forms of pernicious man-in-the-middle meddling attacks so much harder.
Jacob Schlyter has kindly pointed out to me some issues with the approach I have taken here, which I should note. There is a useful commentary in RFC7671, including the following recommendation:
More specifically, it is RECOMMENDED that at most sites TLSA records
published for DANE servers be "DANE-EE(3) SPKI(1) SHA2-256(1)"
records. Selector SPKI(1) is chosen because it is compatible with
raw public keys [RFC7250] and the resulting TLSA record need not
change across certificate renewals with the same key. Matching type
SHA2-256(1) is chosen because all DANE implementations are required
to support SHA2-256. This TLSA record type easily supports hosting
arrangements with a single certificate matching all hosted domains.
It is also the easiest to implement correctly in the client. [RFC 7671]
Firstly, my choice of 0 as a Selector Field means that the hash of the full certificate is included in the DANE TLSA record, and as I’ve noted above this implies that each time the certificate is re-issued I’ll need to update the DNS TLSA record. However, “updating the DNS” is not an instant action, as there may be resolvers that have cached the old DNS TLSA record, and they will not be updating their local cache until the cache TTL timer expires. The problem is that at the point in time when the server presents the new certificate as part of its TLS startup we need to have taken adequate precautions to ensure that the old TLSA record has been flushed from resolvers’ caches.
That means that certificate rollover, which happens every three months with Let’s Encrypt certificates, is slightly more involved than I’ve described above. The steps need to include a period where new and old TLSA records are published in the DNS, and only when the new TLSA record has been picked up by clients, and the resolvers that they use, can the new certificate be used in the TLS session. So the steps in certificate rollover are:
There is potentially an easier way, and it is to use Selector Field value 1, which is a hash of the Subject Public Key Info (SPKI) field of the Domain Name Certificate. It might appear that that this is not all that secure, in that any third party could take the Subject Public Key Info from the public certificate and generate a certificate from this public key, using itself as an issuer. However, the strength in the DANE approach lies in the observation that the DANE TLSA record using the SPKI selector is in effect binding the server’s private key to the server’s name and it is this bound key that is used as an input to the TLS session key. Irrespective of the certificate used to perform a PKI validation, it's the server’s private key that matters in terms of providing assurance that the client is connecting to the intended named service.
As long as the certificate renewal process uses a constant server private key, then the regular process of certificate renewal with Let’s Encrypt certificates need not change the DNS TLSA record, and the new certificate can be used immediately. As far as I can tell, this is the reasoning behind the recommendation to the the SPKI Selector Field in RFC7671.
However, it appears that the default action for certbot is to change the private key on certificate renewal, so the SPKI value changes with each certificate renewal.
There are arguments for and against changing the private key on a regular basis. Constant changes of the private key imply continual re-keying, and this entails additional moving parts and increased risk of breakage. On the other hand, long-lived private keys increased the risk of compromise of the private key and opens the window of vulnerability on decryption of past transactions. A regular change of key material limits the risk of consequent vulnerability if any instance of the private key is compromised.
If we accept the certbot default behaviour, and accept the re-generation of the private keys every three months, then much of the argument in favour of using a TLSA value based on a hash of the SPKI over and above a hash of the entire certificate is neutralised. In either case, certbot’s default certificate renewal action forces a roll in the DANE TLSA records, and requires the use of a staged roll of the DANE TLSA records, using a process described above. In this case the use of the Certificate Selector Field Value, as compared to the use of the SPKI value, appears to be a choice which has no particular argument in preference of one way or the other.
The other point from RFC7671 is that my choice of a SHA-512 hash was ill-advised, and a conservative approach would be to use a SHA-256 hash to generate the TLSA record.
![]()
The above views do not necessarily represent the views of the Asia Pacific Network Information Centre.
![]()
GEOFF HUSTON is the Chief Scientist at APNIC, the Regional Internet Registry serving the Asia Pacific region. He has been closely involved with the development of the Internet for many years, particularly within Australia, where he was responsible for building the Internet within the Australian academic and research sector in the early 1990's. He is author of a number of Internet-related books, and was a member of the Internet Architecture Board from 1,999 until 2005, and served on the Board of Trustees of the Internet Society from 1,992 until 2001 and chaired a number of IETF Working Groups. He has worked as an Internet researcher, as an ISP systems architect and a network operator at various times.